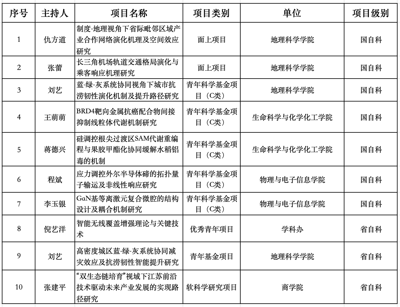
近日,国家自然科学基金委员会和江苏省科学技术厅先后公布了2025年度项目评审结果。我校国自科立项项目数及获批经费均创历史新高,本年度共获各类项目资助7项,其中面上项目2项、青年科学基金项目(c类)5项,获批直接经费242万元,自2023年以来我校国自科项目立项增长率近90%。省自科获批3项,其中,省自科优秀青年基金项目1项,青年基金项目1项,软科学研究项目1项。

国家自然科学基金和省自然科学基金是高校基础研究的主要资助来源,同时也是评价科研机构创新能力的核心指标。近年来,我校对科技创新工作给予了高度重视,始终将应用基础研究视为提升内涵建设和核心竞争力的关键。通过一系列有力措施,如实施有组织科研活动、优化科研环境、加强青年科技人才的引进和培养、提前规划和精准指导等,我们为科研人员,尤其是青年教师,创造了潜心研究和攀登科学高峰的良好条件,有效激发了创新活力。
获得高水平科研项目的批准,不仅为我校青年教师提供了宝贵的科研资助和成长平台,还将有力促进学校整体科研氛围的提升和专业学科建设的深入发展。展望未来,我校将继续推进有组织科研的实施,进一步加大对应用基础研究的支持,培育出一批具有重大影响力的标志性科研成果。
内容来源:江苏第二师范学院
关键词:科研成果,国家自然科学基金项目,省自然科学基金项目