近日,河北省人民政府发布《关于2025年度河北省教学成果奖励的决定》(冀政字〔2026〕7号),我校三项成果获河北省高等教育(本科阶段)教学成果奖,其中特等奖1项、二等奖2项,实现连续三届荣获省级教育教学成果最高奖项的佳绩。
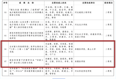
李玉红教授主持的《多维建构·四域联动·主体协同:大思政视域下医学生职业精神与素养教育体系的构建》获特等奖;刘金霞教授主持的《应对重大传染病防控:医学生物安全“三阶·三维·三融”课程体系创新实践》与田建丽教授主持的《新医科背景下护理学专业“四新工程”综合育人创新与实践》分获二等奖。



获奖名单
特等奖成果历经多年实践积淀,实现了价值塑造、知识传授与能力培养的深度融合,衔接了课堂场域、实践场域、文化场域和行业场域的全域融合,构建了思政课教师、专业课教师、行业教师、学生协同发力的育人机制。二等奖成果分别围绕生物安全教育、新医科背景下专业育人创新等关键领域深耕细作,针对性解决了教学实际问题,深入推进了内涵建设和教学水平,为提升人才培养质量提供了有力支撑。
多年来,学校高度重视教学成果培育与转化,持续深化教育教学改革,鼓励教师潜心教书育人,勇于探索和创新突破。学校将以此次获奖为契机,进一步激励全校广大教师立足本职,持续提升教书育人能力与水平,为学校医科大学建设奠定坚实基础。
内容来源:承德医学院
关键词:教学成果奖,省级